KATA BUNKAI
KATA – Gefäß der Information
BUNKAI – Mit den Informationen aus der Kata arbeiten, zum Zweck der Erforschung dieser Form. Aufgliederung, Analyse und Studium der Kampfkunstsysteme.
Schreibweise: BUN (Teil) KAI (auflösen)
Das komplette System eines Karate-Kampfstils, ist in seiner Kata festgehalten. Das kann nur eine einzige Kata sein, oder auch eine ganze Reihe von Kata-Formen. Gelehrt wird dieses System, indem alle Bestandteile der Kata zerlegt werden und in ihren Einzelteilen, für sich alleine und in Kombination miteinander, geübt und erforscht werden. Ein solches Studium ermöglicht die Erforschung der Systeme bis in die Tiefe und gibt den Blick frei auf die eigentlichen Inhalte des Systems.
Wir sind der Meinung, dass sich die Kata-Bunkai weiterentwickeln muss, so wie sie es in den letzten Jahrhunderten auch immer getan hat! Es gab immer eine technische, medizinische, philosophische, psychologische und nicht zuletzt auch humanistische Entwicklung, die es erforderlich macht, die Kampf-Systeme aus heutiger Sicht zu betrachten, damit diese Systeme auch in der heutigen Zeit funktionieren und ihren eigentlichen Zweck erfüllen können. Um ein altes System erforschen und verstehen zu können, muss man auch zu den Wurzeln dieser Form zurückkehren, dass heißt nichts anderes, als dass man die Kata-Formen bis zu ihrem Ursprung verfolgen muss. Erst die Gesamtheit alle Formen einer Kata, spiegeln den Entwicklungsweg dieser dar und führen so zu ihrer Entschlüsselung!
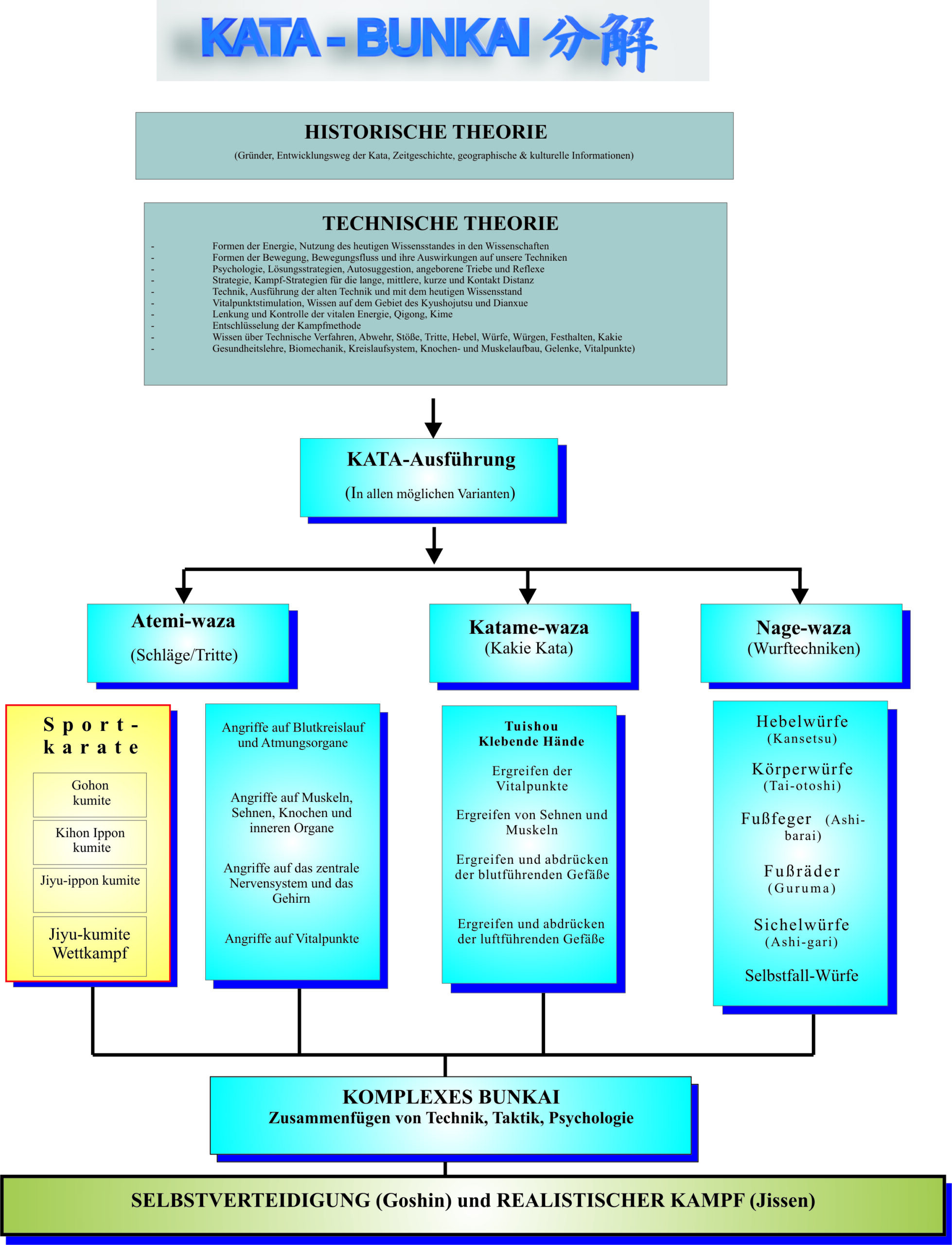
Aufteilung der KATA – Form
Theorie & Praxis
HISTORISCHE THEORIE
Gründer, Lebensdaten (falls bekannt), Lebensweg und Familie, Aussehen und Charakter
Zeitgeschichte, kulturelle Informationen, wichtige Ereignisse, warum entstand dieses System
Geographische Information, wo entstand dieses System, welche Veränderungen bei Weitergabe
Entwicklungsweg der Kata, Stationen der Entwicklung, wann, durch wen, warum, was wurde geändert
TECHNISCHE THEORIE
Formen der Energie, Nutzung des heutigen Wissensstandes in den Wissenschaften
Formen der Bewegung, Bewegungsfluss und ihre Auswirkungen auf unsere Techniken
Psychologie, Lösungsstrategien, Autosuggestion, angeborene Triebe und Reflexe
Strategie, Kampf-Strategien für die lange, mittlere, kurze und Kontakt Distanz
Technik, Ausführung der alten Technik und mit dem heutigen Wissensstand
Vitalpunktstimulation, Wissen auf dem Gebiet des Kyushojutsu und Dianxue
Lenkung und Kontrolle der vitalen Energie, Qigong, Kime
Entschlüsselung der Kampfmethode
Wissen über Technische Verfahren, Stöße, Tritte, Hebel, Würfe, Würgen, Festhalten
Gesundheitslehre, Biomechanik, Kreislaufsystem, Knochen- und Muskelaufbau, Gelenke, Vitalpunkte
PRAXIS
KATA-Ausführung in allen möglichen Variationen
Ausführung einzelner Kata-Segmente in allen möglichen Variationen
Umsetzung der Kata-Techniken in den Zweikampf, Übung mit und ohne Partner, alle Distanzen
